跳到内容
7,834
脑水肿和颅内高压是神经疾病患者最常出现的病理生理学变化,可出现于急性和亚急性颅脑创伤、脑出血和缺血性卒中、颅内肿瘤、颅内感染、缺血缺氧性脑病等疾病中,且经常导致病情加重,产生不良临床恶化结果。上述疾病引起的急性脑损伤,既可因血脑屏障破坏产生血管源性脑水肿,也可因神经组织细胞代谢紊乱和毒性物质增加,诱导产生细胞源性脑水肿,这二者都可进一步增加挫伤、出血和占位导致的脑容量扩张,进而导致颅内压(intracranial pressure,ICP)增高;而脑积水之类的亚急性或慢性脑损伤则可导致间质性脑水肿,抗利尿激素分泌异常综合征、脑性耗盐综合征等导致的低血钠则可导致渗透性脑水肿,二者也可以导致脑组织水肿、脑容量增加,引起ICP增高。脑水肿本身即可导致患者精神意识认知功能变化、癫痫和局灶神经功能症状与体征,而颅内高压,则表现为头痛、呕吐、视乳头水肿、意识障碍和癫痫发作等。同时存在脑水肿和颅内高压的情况下,极易诱发脑疝,成为神经外科最常见的危及生命的急危重症。关于颅内高压的定义有不同标准:曾有研究将ICP达到15~25 mmHg定义为颅内高压,而美国第四版重型颅脑创伤救治指南认为:ICP达到22 mmHg才需人工干预以降低ICP、保障脑组织足够灌注压以维持代谢的平稳,但20 mmHg即可引起神经损伤已经成为普遍共识,多数文献都倾向于认为ICP超过20 mmHg就需要给予治疗。为此,本共识推荐需要干预的颅内高压为20 mmHg。
脑水肿的治疗除了针对病因的治疗,还通常应用渗透性脱水疗法。而颅内高压的治疗手段包括镇痛、镇静、渗透性脱水治疗、脑室外引流、过度通气、去骨瓣减压、巴比妥疗法和亚低温等。治疗颅内高压的主要目的之一即为控制脑水肿。其中,颅内高压的渗透性治疗已有上百年历史,甘露醇是应用历史最长和最普遍的渗透性疗法,也是多数医生采用的降低ICP的临床一线常用药。高渗盐水的应用也很早,但均为个案报道。但自1965年开始,不断有人尝试以高渗盐水治疗颅内高压且越来越多的临床文献支持应用高渗盐水治疗颅内高压。1988年Worthley等首先应用高渗盐水治疗2例甘露醇治疗无效的ICP升高患者并获得良好疗效。一般认为,决定渗透性疗法效率的是反射系数(reflection coefficient),反射系数越高,渗透性疗法的脱水效果越好。而已知甘露醇的反射系数为0.90,氯化钠的则为1.0,这也是有学者强调高渗盐水在ICP控制中优于甘露醇的原因之一。与甘露醇相比,高渗盐水不会引起利尿和低血容量等不良反应,反而会增加血管内容量。但高渗盐水也可引起并发症,包括离子代谢紊乱、容量过负荷、静脉炎、高血压等,特别易发生于快速注入静脉时。还有个案报道,高渗盐水诱发凝血病。在共识制定组实施的基于网络的问卷调查中,共向国内423家医院的599名神经外科和神经重症医生发放问卷,反馈率100%。其中,高达75.5%(452名)的医生有应用高渗盐水治疗颅内高压的经验。但是,对于如何使用高渗盐水,其不良反应如何,意见并不统一。已报道的临床应用的高渗盐水的浓度及剂量差异较大,并无公认的最佳高渗盐水浓度、剂量及频次。95%的受访医生都赞同发表专家共识以为正确应用高渗盐水治疗提供指导。故中华医学会神经外科分会、中国神经外科重症管理协作组组织神经外科重症领域专家应用循证医学证据结合专家意见的方法,制定《高渗盐水治疗脑水肿及颅内高压的专家共识》。
等同于本共识推荐的高渗盐水适应证:包括急性和亚急性颅脑创伤、出血性和缺血性卒中、颅内感染以及缺血缺氧性脑病引起的脑水肿和颅内高压。颅内肿瘤引起脑水肿,为了减少开颅手术中的脑组织张力,也适用高渗盐水治疗。因为上述问卷调查结果显示,我国75%神经外科与神经重症医生均应用3%的高渗盐水来治疗颅内高压或脑水肿,故本共识所推荐应用的高渗盐水如果未特别标注,均只指3%高渗盐水。
本共识根据前期专家讨论及线上问卷调查的结果,提出了针对高渗盐水治疗脑水肿和颅内高压的效果、禁忌证、不良反应、注意事项以及使用剂量、频次、给药方式等关键问题。在pubmed上以关键词“hypertonic saline”和“intracranial pressure”进行检索,共检索出485篇文章。剔除基础实验、综述类文章、低质量临床试验,筛选出证据质量较高的文献52篇。分别由2名神经重症人员根据牛津大学循证医学中心制定的标准对文献进行证据等级的分级(表1)。

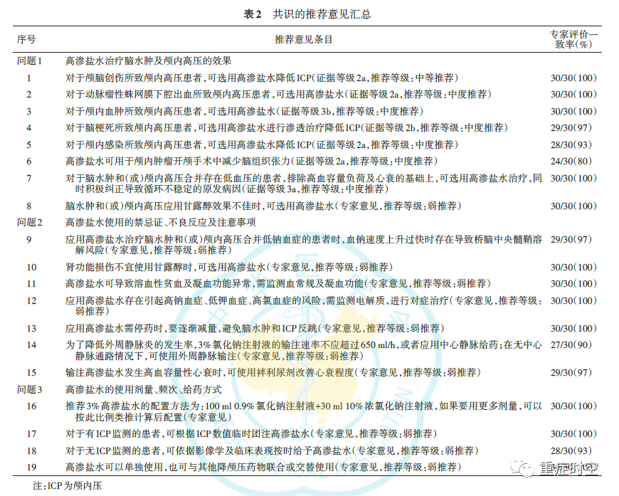
在结合循证医学证据和专家意见的基础上,制定了25条推荐意见。第一轮专家评价会于2021年5月召开,邀请了神经外科领域内的25名专家采用改进的德尔菲法对推荐意见进行评价。得分从1(强烈不同意)到10(强烈同意)。根据第一轮的专家评价结果,对推荐意见进行了修改,制定了新的21条推荐意见。第二轮专家评价会于2021年9月召开,再次邀请神经外科与神经外科重症领域内的30名专家对这21条推荐意见进行评价,最终定稿时只将获得专家评价一致率>80%的19条推荐意见写入共识,未达成专家一致意见的此次共识未列入(表2)。

对于颅脑创伤所致颅内高压患者,可选用高渗盐水降低ICP(证据等级2a,推荐等级:中等推荐)。
多项荟萃分析结果显示,3%高渗盐水及甘露醇都具有降低ICP的效果,而高渗盐水在治疗90~120 min后ICP降低效果优于甘露醇,在治疗30~60 min及90~120 min时脑灌注压(cerebral perfusion pressure,CPP)高于甘露醇组。一项前瞻性RCT试验显示,高渗盐水降低ICP的幅度及速度都优于甘露醇。多项荟萃分析显示,高渗盐水对减少重型颅脑创伤患者的全因死亡率,改善长期神经功能预后的作用与甘露醇没有区别。
对于动脉瘤性蛛网膜下腔出血所致颅内高压患者,可选用高渗盐水(证据等级2a,推荐等级:中度推荐)。
对于颅内血肿颅内高压患者,可选用高渗盐水(证据等级3b,推荐等级:中度推荐)。
对于动脉瘤性蛛网膜下腔出血,一项荟萃分析显示高渗盐水具有显著的降低ICP的效果,但其并不能改善预后。对于颅内血肿患者,一项回顾性研究显示,给予脑出血患者高渗盐水24 h内ICP有显著下降[(2.1±5.5)mmHg 比(4.2±8.1)mmHg,P=0.047]。但一项基于大型队列研究的事后分析结果显示,高渗盐水并不能改善患者预后,这可能由于需要使用高渗盐水治疗的患者大多合并脑水肿及脑疝,故预后不佳。
对于脑梗死所致颅内高压患者,可选用高渗盐水进行渗透治疗降低ICP(证据等级2b,推荐等级:中度推荐)。
一项前瞻性队列研究纳入了14例大面积脑梗死患者的49个ICP升高时段,10%高渗盐水与甘露醇具有相当的降低ICP效果,持续时间与降低程度没有差异。在给药120 min后,高渗盐水组CPP增加得更明显。但是高渗盐水组发生心率增快和高氯血症更多见。而一项小样本RCT研究显示,高渗盐水和甘露醇都能增加缺血区的脑血流量。但一项回顾性研究显示,高渗盐水并不能减少去骨瓣减压手术率和全因死亡率。
对于颅内感染所致颅内高压患者,可选用高渗盐水降低ICP(证据等级2a,推荐等级:中度推荐)。
在一项纳入57例颅内感染儿童(1~12岁)的RCT研究中,使用3%高渗盐水达到目标ICP的比例要高于甘露醇(79.3% 比 53.6%),使用高渗盐水72 h后,其平均ICP更低、平均CPP更高、格拉斯哥昏迷量表(GCS)评分更高、呼吸机使用时间及ICU住院时间更短、死亡率及致残率更低。
高渗盐水可用于颅内肿瘤开颅手术中减少脑组织张力(证据等级2a,推荐等级:中度推荐)。
两项荟萃分析结果显示,高渗盐水用于开颅手术中减少脑组织张力的效果优于甘露醇。而一项RCT研究显示,高渗盐水及甘露醇用于术中松弛脑组织,两者在降低ICP、脑组织松弛及对血流动力学的影响方面效果相同。
对于脑水肿和(或)颅内高压合并存在低血压的患者,排除高血容量负荷及心衰的基础上,可选用高渗盐水治疗,同时积极纠正导致循环不稳定的原发病因(证据等级3a,推荐等级:中度推荐)。
一项根据临床文献的系统性综述认为,甘露醇使用可以导致患者低血压,而高渗盐水应用则对血压影响不显著。高渗盐水还可以增加心输出量,有利于提高血压。
脑水肿和(或)颅内高压应用甘露醇效果不佳时,可选用高渗盐水(专家意见,推荐等级:弱推荐)。
四、问题2:高渗盐水使用的禁忌证、不良反应及注意事项
1.高渗盐水的禁忌证包括:高钠血症、严重肾功能不全、严重心功能不全、凝血功能紊乱、静脉炎等。
应用高渗盐水治疗脑水肿和(或)颅内高压合并低钠血症的患者时,血钠速度上升过快时存在导致桥脑中央髓鞘溶解风险(专家意见,推荐等级:弱推荐)。
因为桥脑对于高渗状态较为敏感,低钠血症的快速纠正,引起血钠过高,钠、钾以及有机溶质不能尽快进入脑细胞,导致脑细胞急剧缺水可引起脑桥中央髓鞘溶解症,这是在高渗盐水治疗时可能会出现的严重并发症。具体典型表现为假性球麻痹、中枢性四肢瘫和意识障碍。一旦发生脱髓鞘,应立即停止输注高渗盐水,但目前尚未报道有确实可行的治疗方法,只能以对症和支持治疗为主,并处理原发病及并发症。有报道指出在应用高渗盐水控制ICP时需注意输液速度,推荐使血钠上升速率不超过8~10 mmol/d可避免脱髓鞘的发生。
肾功能损伤时不宜使用甘露醇时,可选用高渗盐水(专家意见,推荐等级:弱推荐)。
肾的代偿能力较强,一般而言高渗盐水对于肾脏是相对安全的,发生不良反应的可能性较低。在降低ICP的治疗中,高渗盐水的输注甚至可以改善肾功能,但是当注射高渗盐水时使血钠浓度超过160 mmol/L则可能造成肾损害甚至肾衰竭。同时有报道指出对于烧伤患者,使用高渗盐水进行复苏造成的肾损害程度超过乳酸钠林格液。因此,肾功能正常时推荐使用高渗盐水,对于肾功能较差的患者,需注意检测患者血钠浓度。
高渗盐水可导致溶血性贫血及凝血功能异常,需监测血常规及凝血功能(专家意见,推荐等级:弱推荐)。
高渗盐水可改变血浆凝固时间和血小板的聚集速度,同时由于高渗盐水具有扩容作用稀释血液,而且高渗盐水可延长活化凝血酶原时间和部分活化凝血酶时间以及减少血小板聚集,但该观点存在争议。溶血可能是由于血清总渗透梯度迅速变化引起的,红细胞在高渗盐水治疗后,由于体液渗透压的升高,将使红细胞发生皱缩破裂导致溶血。有报道指出,当红细胞在超过2%的高渗盐水中孵育时即可发生溶血,当高渗盐水浓度超过7%时发生溶血的红细胞比例则开始显著升高。因此提示在输注高渗盐水时应严密观察溶血程度,以免造成溶血性贫血。
应用高渗盐水存在引起高钠血症、低钾血症、高氯血症的风险,需监测电解质,进行对症治疗(专家意见,推荐等级:弱推荐)。
电解质异常是高渗盐水治疗最常见不良反应,高渗盐水中的高浓度钠离子,可引起高钠血症,而高钠血症引起肾小管钠-钾交换加强,导致钾排出增多进而导致低钾血症,同时由于高渗盐水的氯离子浓度高于体液,因此补充高渗盐水也易引发高氯血症和相关的高渗性脑病。本共识建议:发生高钠血症时,在监测电解质情况下给予口服或鼻饲白开水。若伴有低钾血症时则应同时补钾,可通过口服或静脉补充钾离子纠正低钾血症,补钾速度一般应慢于10~20 mmol/h,且同时需监测尿量;血氯的正常浓度为95~105 mmol/L,当其浓度超过105 mmol/L时则为高氯血症,在采用高渗盐水降低ICP时,血氯应低于115 mmol/L,而使用醋酸钠混合在高渗盐水中代替高渗盐水单独治疗,可能会避免高氯酸血症的发生。
应用高渗盐水需停药时,要逐渐减量,避免脑水肿和ICP反跳(专家意见,推荐等级:弱推荐)。
高渗盐水治疗ICP增高患者时,在突然停止输入高渗盐水后可能发生ICP反跳,而突然停止输入高渗盐水的反跳可能与低钠血症相关的脑水肿反跳相关,故建议高渗盐水的治疗应逐步减量防止水肿反弹。也有研究表明高渗盐水治疗只有在血脑屏障功能完整时才能发挥作用,当血脑屏障破坏时该治疗会使渗透压梯度遭到破坏而引起ICP反跳。因此使用高渗盐水时应注意停药的速度,本共识建议:在符合停药条件时,在72 h内逐渐减少给药剂量及频次。
为了降低外周静脉炎的发生率,3%氯化钠注射液的输注速率不应超过650 ml/h,或者应用中心静脉给药。在无中心静脉通路情况下,可使用外周静脉输注(专家意见,推荐等级:弱推荐)。
血栓性静脉炎(疼痛、红斑、肿胀和在导管静脉内出现明显的血栓形成)是外周静脉注射常见的并发症之一。通常周围静脉输注的局部并发症如血栓性静脉炎的发生率为25%~35%,而过快地输注高渗盐水容易引起静脉炎,因此建议从防控静脉炎的角度而言,输注的速率应该低于100 mOsm/h[以3%氯化钠为例,其摩尔浓度为0.51 mol/L,则其渗透压为0.51×100×10×2=1 020 mOsm,以60 kg体重患者为例,患者总循环血量约为60 000 g×7%=4 200 ml,血浆渗透压约为300 mOsm,若以每小时上升100 mOsm计算,则需要3%高渗盐水的量为300×4 200+1 020×X=(4 200+X)×400,X为677.4 ml,即每小时最多输注3%高渗盐水量不超过677.4 ml],而且若使用中心静脉给药可以减少不良反应的发生,同时若患者已有静脉炎则不推荐继续使用外周静脉给予高渗盐水。传统观点普遍认为2%以上高渗盐水推荐使用中心静脉输注,但有文献报道5%高渗盐水经外周静脉输注是安全的,同时经外周静脉输注3%高渗盐水不明显增加静脉炎发生率,故而不应因无中心静脉而延迟给予3%高渗盐水。
输注高渗盐水发生高血容量性心衰时,可使用袢利尿剂改善心衰程度(专家意见,推荐等级:弱推荐)。
每次使用高渗盐水的量是比较有限的,大部分情况下,高渗盐水的输注很少引起心衰。有文献报道,当发生高血容量性心衰时,呋塞米的利尿作用能够改善心衰的程度。
推荐3%高渗盐水的配置方法为:100 ml 0.9%氯化钠注射液+30 ml 10%浓氯化钠注射液,如果要用更多剂量,可以按此比例类推计算后配置(专家意见)。
对于有ICP监测的患者,可根据ICP数值临时弹丸式推注高渗盐水(专家意见,推荐等级:弱推荐)。
对于无ICP监测的患者,可依据影像学及临床表现按时给予高渗盐水(专家意见,推荐等级:弱推荐)。
高渗盐水可以单独使用,也可与其他降颅压药物联合或交替使用(专家意见,推荐等级:弱推荐)。
文献报道的高渗盐水浓度及剂量差异较大,浓度可从1.5%到30%,剂量也各不相同。同时,其给药频次及方式也多种多样,有调查指出在295名神经重症医师中,有28.1%倾向于持续给予、26.6%在颅压升高时弹丸式推注给予,同时有18.9%采用弹丸式推注和持续给予结合的方式,85.9%的被调查者倾向于3%的高渗盐水,因此本节主要讨论3%高渗盐水的使用方法。目前国内尚无商品化的高渗盐水制剂,可按照每100 ml 0.9%氯化钠注射液+30 ml 10%浓氯化钠注射液的比例配制相应剂量的3%高渗盐水。
目前,临床常用的高渗盐水的输注方式有弹丸式推注、连续输注、先弹丸式推注再持续滴注,用药剂量从0.50~5.35 ml/kg,目前关于最适剂量及给予方式尚无一致意见。Maguigan等回顾性研究了162例重型脑外伤患者,发现弹丸式推注(250~500 ml)与持续给予(30~50 ml/h)3%高渗盐水对ICP效果的对比中,持续给予组达到并维持目标渗透压的比例更高,但两组患者ICP、CPP、病死率及ICU住院时间无明显差异,两组患者高钠血症发生率差异无统计学意义,但持续滴注组高碳酸血症及急性肾损伤发生率更高。在一项RCT研究中对比了3%高渗盐水、20%甘露醇、10%甘露醇联合10%甘油果糖降低ICP的效果,结果显示3%高渗盐水降低ICP的效果最好,而其治疗的起始剂量高渗盐水推荐为1.4 ml/kg。Jagannatha等发现2.5 ml/kg 3%高渗盐水降低重型脑外伤ICP的作用与甘露醇一致。一项研究比较了3% 高渗盐水与20%甘露醇在幕上肿瘤手术中降低ICP的作用,他们发现5 ml/kg的3% 高渗盐水降低ICP的效果优于甘露醇,另一项研究发现5.35 ml/kg的3% 高渗盐水在降低ICP、术中脑组织松弛及对血流动力学的影响方面与甘露醇相似。
西雅图重型脑外伤国际会议专家共识建议(Seattle International Severe Traumatic Brain Injury Consensus Conference,SIBICC),对于有ICP监测的患者,不推荐定时给予(如每4~6 h)高渗盐水,而是推荐根据ICP数值临时弹丸式推注高渗盐水。对于无ICP监测的患者,可依据影像学及临床表现按时给予高渗盐水。高渗盐水可以单独使用,也可与甘露醇等其他降颅压药物联合或交替使用。
本共识在制订过程中参考了最新研究进展及相关指南,并通过专家组多次讨论审阅而最终成稿,为临床医生提供参考。但临床实践过程中仍有诸多问题需要探究,期待未来开展的研究能够为颅内高压患者带来更多临床获益。本共识仅代表参与编写讨论专家的观点,不具备法律效力。随着相关研究进展及循证医学证据不断增多,《高渗盐水治疗脑水肿及颅内高压的专家共识》也将不断修改和完善。